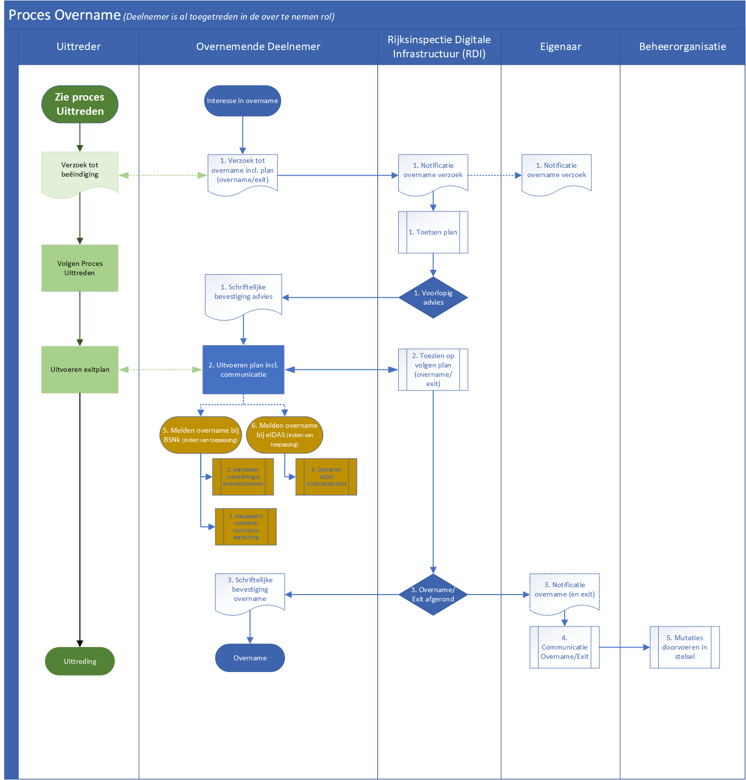
Proces Overname bij uittreding
De deelnemersovereenkomst voorziet in artikel 5 het beëindigen van de overeenkomst door zowel de Deelnemer als Eigenaar. Met het beëindigen van de deelnemersovereenkomst treedt een partij uit het stelsel. Zie hiervoor het Proces Uittreden.
De rol(len) van de uittredende partij kan/kunnen overgenomen worden door
een reeds in deze rol(len) toegetreden Deelnemer;
een Deelnemer die nog niet is toegetreden tot de rol(len) van de uittredende partij;
een partij die nog geen Deelnemer in het AS eTD is.
Doelstelling
Het Proces Overname bij uittreding heeft als doel te zorgen voor een ordentelijke overname waarbij risico's zoals imagoschade, vertrouwensschade, onderbreking in de continuïteit en beschikbaarheid tot een minimum beperkt worden. Door toezicht op dit proces te houden wordt gewaarborgd dat de uittredende en overnemende deelnemers voldoende rekening houden met de belangen van de in het stelsel actief blijvende gebruikers en dienstverleners.
Deze procesbeschrijving geeft op hoofdlijnen weer hoe te handelen en waaraan gedacht kan worden bij een overname. Echter, elke overname is uniek.
Proces Overname bij uittreding en bijbehorende processtappen
1. Deelnemer is al toegetreden in de over te nemen rol

| |
|---|---|
Input | Melding van interesse door Deelnemer |
Activiteit |
Noot: een overnameplan is geen verplichting en hangt af van de situatie. Het opstellen van een exitplan voor de uittredende Deelnemer is wel verplicht.
|
Output | Bevestiging ontvangst overnameverzoek incl. voorlopig advies |
Wie? |
|
| |
|---|---|
Input | Voorlopig advies voor overname |
Activiteit |
|
Output |
|
Wie? |
|
| |
|---|---|
Input | Gerealiseerde overname (administratief/juridisch/technisch) |
Activiteit |
|
Output | Bevestigingen overname en uittreding Aangepaste deelnemersovereenkomst (optioneel) |
Wie? |
|
| |
|---|---|
Input | Bevestiging overname en uittreding |
Activiteit |
|
Output | Communicatie richting Deelnemers en pers Aangepaste website Aanpassing aan het technische netwerk van het stelsel betreffende de overnemende Deelnemer (indien van toepassing) |
Wie? |
|
| |
|---|---|
Input | Actieplan |
Activiteit |
|
Output | Aangepaste (verwerkings-)overeenkomst(en) Technische aansluiting(en) |
Wie? |
|
|
|---|
| |
|---|---|
Input | Actieplan |
Activiteit |
|
Output | Melding overname |
Wie? |
|
2. Deelnemer is nog niet toegetreden in de over te nemen rol
Indien een Deelnemer belangstelling heeft om de rol van de uittredende Deelnemer over te nemen, maar nog niet is toegetreden voor de over te nemen rol, zal de Deelnemer eerst een wijzigingsverzoek moeten indienen waarbij melding wordt gemaakt dat het verband houdt met een uittredende Deelnemer. Zie hiervoor het proces toetreden / wijziging bestaande toetreder.
Noot: Het proces wijziging bestaande toetreder zal overgaan in het proces overname bij uittreding.
3. Nieuwe partij
Indien een nieuwe partij belangstelling heeft om de rol van de uittredende Deelnemer over te nemen, is niet mogelijk de rol over te nemen voordat deze partij officieel is erkend als Deelnemer in het Afsprakenstelsel. Hiervoor dient eerst het proces toetreden / nieuwe toetreding te zijn doorlopen.