Proces change en releasemanagement
Inhoudsopgave
Het Afsprakenstelsel Elektronische Toegangsdiensten is dynamisch. Het proces Change- en releasemanagement beschrijft het proces van het ontstaan van een wijziging, de toetsing en de besluitvorming en het implementeren door betrokken partijen in het Netwerk (voor Elektronische Toegangsdiensten)als verwerken van de wijziging in het Afsprakenstelsel (AS).
Indien een wijziging de juridische of technische strekking van het Afsprakenstelsel niet aantast, dan MAG de wijziging direct worden doorgevoerd in het Afsprakenstelsel. Waaronder begrepen, maar niet beperkt tot herstructureren van content, corrigeren van taal- en stijlfouten, onderhoud aan hyperlinks en labels.
Doelstelling
De doelstelling van het change- en releaseproces is tweeledig:
Op transparante en zorgvuldig wijze besluiten over welke wijzigingen wel en niet worden doorgevoerd. Alle belanghebbenden moeten invloed kunnen hebben op de wijziging van het Afsprakenstelsel.
De release op gestructureerde wijze inbrengen in het Afsprakenstelsel en de productieversie van het netwerk.
volgens de planning;
zonder verstoring of waar dit niet mogelijk is met minimale verstoringen voor Elektronische Toegangsdiensten.
Taken en verantwoordelijkheden
In het change- en releaseproces worden de volgende verantwoordelijkheden onderscheiden:
Het Strategisch Beraad is verantwoordelijk voor het schetsen van strategische kaders voor de inhoudelijke doorontwikkeling van het Afsprakenstelsel Elektronische Toegangsdiensten in het meerjarenplan;
Het Tactisch Beraad besluit over voorgestelde RFC's op basis van advies van het Operationeel Beraad. Dit betreffen zowel administratieve wijzigingen als wijzigingen met implementatie-impact. Daarnaast besluit het Tactisch Beraad over een voorgestelde release, bestaande uit reeds goedgekeurde RFC’s met implementatie-impact, die door de releasemanager wordt voorbereid.
Het Operationeel Beraad toetst of een RFC kwalitatief van het juiste niveau is, past in de architectuurprincipes van het Afsprakenstelsel en brengt advies hierover uit aan het Tactisch Beraad.
Het Leveranciersoverleg beheert de backlog implementatie. Op deze backlog staan alle reeds goedgekeurde RFC's met implementatie-impact. Het Leveranciersoverleg stelt een advies voor het Tactisch Beraad op, op basis van de voorgestelde release die door de releasemanager is voorbereid. Verder faciliteert het Leveranciersoverleg het Afsprakenstelsel door een releasemanager en testmanager ter beschikking te stellen.
De releasemanager coördineert de uitvoering van het onderdeel releasemanagement, in samenspraak met de testmanager en de changemanager. Hij bereidt de release voor, stelt een planning op en stemt af met betrokkenen.
De testmanager coördineert de uitvoering van het onderdeel testen tijdens de implementatie door testcases beschikbaar te stellen. Hij bewaakt dat de testcases worden ingevuld en ingeleverd. Samen met de releasemanager, testmanager en changemanager worden de uitgevoerde testen gecontroleerd op volledigheid.
Interoperabiliteit wordt getest door de betrokken Deelnemers door met de andere de betrokken Deelnemers, en waar nodig met andere ketenpartners en/of stakeholders (zoals Dienstverleners) te testen. Daarbij dienen de testen met het te verwachten resultaat positief te voltooien, waarbij het functioneren van niet gewijzigde functionaliteit waarborgen. De testresultaten worden centraal opgeslagen.
De Beheerorganisatie faciliteert het Afsprakenstelsel door een changemanager, een jurist, een security officer, een stelselarchitect en een product owner van het DevOps-team ter beschikking te stellen.
De changemanager is verantwoordelijk voor het actueel houden van de procesbeschrijving Change- en Releasemanagement en coördineert de uitvoering van het onderdeel changemanagement.
De jurist, security officer, stelstelarchitect, ketenbeheer en product owner van het DevOps-team beoordelen de RFC’s en voeren een risico- en impactanalyse uit, elk vanuit hun vakgebied.
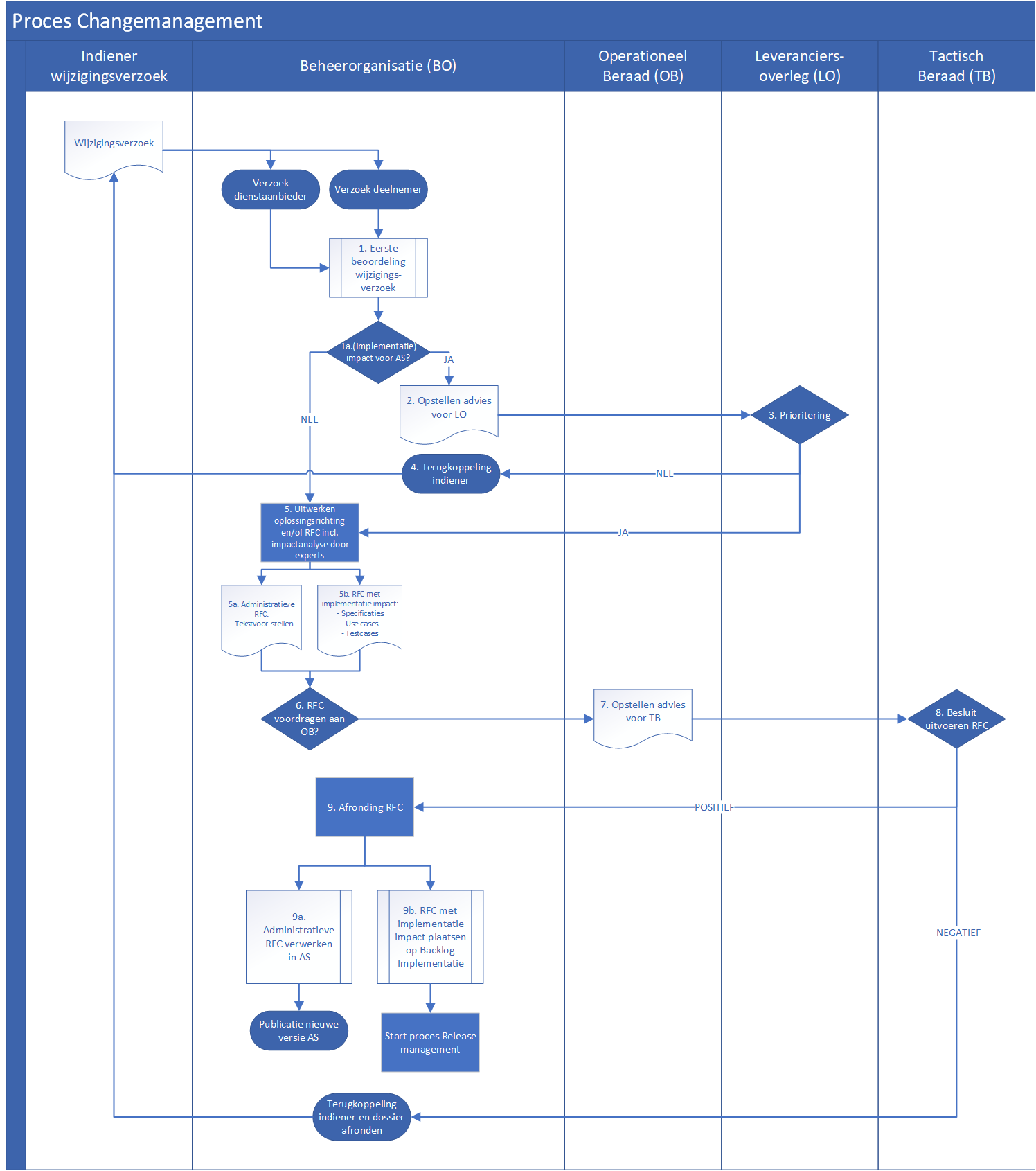
1. Proces Changemanagement en bijbehorende processtappen

Proces changemanagement
| |
|---|---|
Input | Het wijzigingsverzoek kan door een stakeholder worden gemeld en kan verschillende aanleidingen hebben, zoals:
Een stakeholder kan bijv. een Dienstverlener en Deelnemer zijn. |
Activiteit |
Wijzigingsverzoeken die administratief van aard zijn worden gemeld bij de Changemanager en volgen een verkorte route in het proces (zie stap 5a). |
Output |
|
Wie? |
|
| |
|---|---|
Input | De eerste beoordeling wijzigingsverzoek door het Intake team. |
Activiteit |
|
Output | Voorgesteld advies t.a.v. wijzigingsverzoek |
Wie? |
|
| |
|---|---|
Input | Advies t.a.v. wijzigingsverzoek |
Activiteit | In het Leveranciersoverleg wordt het advies t.a.v. wijzigingsverzoek besproken waarbij gekeken wordt naar o.a. de business value, urgentie, beschikbare capaciteit en de vastgestelde prioriteiten in het jaarplan eH. |
Output | Terugkoppeling (positief of negatief) op wijzigingsverzoek |
Wie? |
|
| |
|---|---|
Input | Terugkoppeling op wijzigingsverzoek door Leveranciersoverleg |
Activiteit | Wanneer het Leveranciersoverleg geen consensus bereikt over het ingediende wijzigingsverzoek bijv. onvoldoende business value of geen prioriteiten o.b.v. het jaarplan eH, zal er geen opvolging aan de RFC worden gegeven. Dit kan betekenen dat wijzigingsverzoek wordt afgewezen of geparkeerd of het dossier wordt aangehouden in analysefase tot een nader moment. De voorzitter van het Intake team neemt met de indiener hierover contact op. Wanneer er wel consensus is, wordt de indiener hierover ook geïnformeerd en wordt het wijzigingsverzoek verder uitgewerkt. |
Output | Terugmelding naar indiener |
Wie? |
|
| |
|---|---|
Input | Eerste beoordeling op wijziging (administratief) of Positieve terugkoppeling op wijzigingsverzoek met implementatie-impact door Leveranciersoverleg |
Activiteit |
Zodra een RFC uitgewerkt is, reviewen verschillende experts van de Beheerorganisatie waarbij zij de risico’s en impact voor hun vakgebied bepalen. De RFC met de uitgewerkte oplossingsrichting wordt vervolgens door de Changemanager aangeboden aan het Operationeel Beraad. Noot: Raadpleeg de instructies Hoe maak ik een nieuwe RFC? en Hoe review ik een RFC? |
Output |
|
Wie? |
|
| |
|---|---|
Input | RFC met uitgewerkte oplossingsrichting |
Activiteit | De RFC wordt besproken in het Operationeel Beraad. De aard van de RFC kan:
|
Output |
|
Wie? |
|
| |
|---|---|
Input | RFC met positief advies van Operationeel Beraad |
Activiteit | Wanneer de RFC draagvlak heeft bij het Operationeel Beraad en daarmee een positief advies, bereidt de changemanager een advies voor namens het Operationeel Beraad voor het Tactisch Beraad. De changemanager heeft ruggenspraak met de releasemanager wanneer het RFC’s met implementatie-impact betreft. Het advies bestaat uit een verzameling administratieve RFC’s en/of RFC’s met implementatie-impact waarvoor goedkeuring wordt gevraagd. |
Output | Advies over de RFC als voorbereiding voor de besluitvorming door het Tactisch Beraad. |
Wie? |
|
| |
|---|---|
Input | Advies voor goedkeuren RFC's van Operationeel Beraad |
Activiteit | Een samenvatting van de RFC wordt samen met het advies van het Operationeel Beraad doorgestuurd naar het Tactisch Beraad. Indien gewenst geeft de changemanager en/of indiener RFC nadere toelichting in het Tactisch Beraad. Wanneer het Tactisch Beraad instemt met het voorgelegde advies, zorgt de changemanager dat de administratieve RFC’s worden verwerkt in het Afsprakenstelsel. De changemanager informeert de releasemanager over het besluit t.a.v. de RFC’s met implementatie-impact. |
Output |
|
Wie? |
|
| |
|---|---|
Input | Formeel vastgestelde RFC’s |
Activiteit | 9a. Administratieve RFC’s worden verwerkt door de Beheerorganisatie in de het Afsprakenstelsel waarbij voor publicatie van een nieuwe versie van het Afsprakenstelsel een controle op een correct verwerking aan de hand van het 4-ogenprincipe wordt uitgevoerd. 9b. RFC’s met implementatie-impact worden geplaatst op de Backlog Implementatie. Dit is het startpunt voor het proces Releasemanagement. |
Output |
|
Wie? |
|
2. Proces Releasemanagement en bijbehorende processtappen

Beoordeling backlog Implementatie | |
|---|---|
Input | Formeel vastgestelde RFC’s met implementatie-impact |
Activiteit | De releasemanager beoordeelt de Backlog Implementatie. Voor de RFCs wordt bepaald of er impact is voor dienstverleners, gebruikers en ketenpartners (o.a. BSNk en EB) en of er afhankelijk van urgentie en impact voor deze partijen. Een bundeling van RFC's vormt een release. Bestaand of nieuw koppelvlak Het uitbrengen van functionaliteit kan soms binnen de bestaande koppelvlakversie waarbij de functionaliteit direct beschikbaar komt. Soms is voor wijzigingen een release nodig voor een nieuw koppelvlak waarbij de functionaliteiten alleen beschikbaar zijn voor Dienstverleners die vervolgens ook overstappen op het nieuwe koppelvlak. |
Output |
|
Wie? |
|
| |
|---|---|
Input | Concept release en planning |
Activiteit | De releasemanager bespreekt de concept release en planning met alle betrokkenen (Dienstverleners en/of Deelnemers) en verwerkt de feedback. De aangepaste versie van de release en planning vormen de basis voor het advies aan het Leveranciersoverleg. |
Output | Bijgestelde release en planning |
Wie? |
|
| |
|---|---|
Input | Bijgestelde release en planning |
Activiteit | De releasemanager stelt advies op voor de voorgestelde release en planning voor het Leveranciersoverleg en bespreekt dit advies voor met de voorzitter Leveranciersoverleg en Product manager eHerkenning. |
Output | Advies voorgestelde release |
Wie? |
|
| |
|---|---|
Input | Voorgesteld advies t.a.v. release en planning |
Activiteit | In het LO wordt het advies t.a.v. release en planning besproken waarbij nogmaals gekeken wordt naar de business value, urgentie en beschikbare capaciteit. Hierbij wordt aan het LO gevraagd om commitment te geven op de gevraagde capaciteit en planning. |
Output | Terugkoppeling (positief of negatief) op advies voorgestelde release |
Wie? |
|
| |
|---|---|
Input | Terugkoppeling (positief of negatief) op advies voorgestelde release |
Activiteit | Wanneer het LO instemt met het advies en commitment afgeeft, past de releasemanager indien afgesproken de voorgestelde release en planning aan tot een definitieve release en planning. |
Output |
|
Wie? |
|
| |
|---|---|
Input | Definitieve release en planning |
Activiteit | Wanneer de release en planning draagvlak heeft bij het Leveranciersoverleg, bereidt de releasemanager een advies voor het Tactisch Beraad. Hiervoor is ook ruggenspraak met de product manager eHerkenning en changemanager. Het advies bestaat uit een release met reeds goedgekeurde RFC’s met implementatie-impact, aangevuld met een planning waarvoor goedkeuring wordt gevraagd om te implementeren. |
Output | Advies over de release en planning als voorbereiding voor de besluitvorming door het Tactisch Beraad. |
Wie? |
|
| |
|---|---|
Input | Release met planning met advies Leveranciersoverleg |
Activiteit | De release en planning wordt samen met het advies van het Leveranciersoverleg doorgestuurd naar het Tactisch Beraad. Indien gewenst geeft de releasemanager en/of voorzitter van het Leveranciersoverleg nadere toelichting in het Tactisch Beraad. |
Output |
|
Wie? |
|
| |
|---|---|
Input | Formeel vastgestelde release en planning |
Activiteit | Wanneer het Tactisch Beraad heeft ingestemd met het voorgelegde advies, plant de releasemanager een kick off met de betrokkenen inclusief de changemanager waarin de release en de planning worden besproken. Daarna gaan de implementerende partij van start met de implementatie van de RFC’s. Tijdens de implementatie coördineert de testmanager de uitvoering van het onderdeel testen door zo tijdig de testcases/-scenario’s beschikbaar te stellen. Hij bewaakt de voortgang en de op te leveren bewijsstukken die gearchiveerd worden bij de release. Samen met de releasemanager en changemanager worden de uitgevoerde testen doorgenomen waarbij gekeken wordt naar een goede werking van de interoperabiliteit tussen de betrokken Deelnemers. De testresultaten worden centraal opgeslagen. Wanneer het wijzigingsverzoek van (een) specifieke Dienstverlener(s) kom(t)(en), kunnen deze betrokken worden voor het uitvoeren van E2E-testen tijdens de testperiode. De changemanager zorgt dat de geïmplementeerde RFC’s voor livegang ook verwerkt zijn in het Afsprakenstelsel en een nieuwe versie van het Afsprakenstelsel is gepubliceerd. De releasemanager regelt met de product manager eHerkenning en de beheerorganisatie de communicatie over de release. |
Output |
|
Wie? |
|