Proces uitvoeren centrale penetratietest
De centrale penetratietest wordt conform het Beleid voor penetratietesten éénmaal per jaar uitgevoerd.
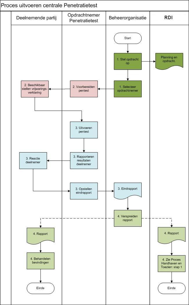
Hieronder staan de processtappen genoemd rondom het uitvoeren van deze test.

Toelichting processtappen
1. Start opstellen opdracht | |
|---|---|
Input |
|
Activiteit | De Beheerorganisatie stelt een opdracht voor het uitvoeren van een centrale penetratietest op. In deze opdracht neemt de BO de bevindingen mee van de afgelopen centrale penetratietest en mogelijke input vanuit het security officers overleg. Rijksinspectie Digitale Infrastructuur (RDI) krijgt een afschrift van de opdracht. De Beheerorganisatie verstrekt de opdracht tot het uitvoeren van een penetratietest aan een onafhankelijke externe specialist (Opdrachtnemer). |
Output | Opdracht voor de penetratietest en een opdrachtnemer penetratietest. |
Wie? |
|
2. Voorbereiden opdracht | |
|---|---|
Input | Opdracht |
Activiteit | De opdrachtnemer zorgt dat de Deelnemer een getekende vrijwaringsverklaring overlegt en maakt afspraken over de start van de testen. Zonder deze vrijwaringsverklaring kan de test niet starten en stopt het proces uitvoeren van de penetratietest voor de betreffende Deelnemer. |
Output |
|
Wie? |
|
3. Uitvoeren opdracht | |
|---|---|
Input | Planning |
Activiteit | De Opdrachtnemer voert de penetratietesten uit. De resultaten worden aan de hand van de principes hoor en wederhoor teruggekoppeld aan de Deelnemer. De Deelnemer krijgt hierbij de mogelijkheid om bevindingen toe te lichten en/of op te lossen. De Opdrachtnemer Penetratietest rapporteert integraal over de uitgevoerde penetratietesten aan de beheerorganisatie. |
Output | Integraal testrapport |
Wie? |
|
4. Communiceren resultaten penetratietest | |
|---|---|
Input | Integraal testrapport |
Activiteit | De Beheerorganisatie stelt het individuele rapport beschikbaar aan de Deelnemer en Rijksinspectie Digitale Infrastructuur (RDI). De Beheerorganisatie en Deelnemer gebruikt het rapport als input voor een volgende penetratietest. |
Output | Individueel testrapport |
Wie? |
|