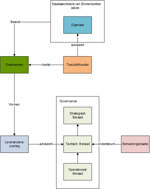
Organen en taakverdeling
In de besturing van Elektronische Toegangsdiensten worden drie lagen onderscheiden:
Strategisch beheer. Dit omvat o.a. de continuïteit van het afsprakenstelsel, Elektronische Toegangsdiensten als voorziening voor e-diensten van de overheid, het bredere gebruik van Elektronische Toegangsdiensten, het stellen van kaders wat betreft belangrijke wijzigingen en lange termijn doorontwikkeling van het afsprakenstelsel .
Tactisch beheer. Dit omvat o.a. het managen van het wijzigingenbeheer van het afsprakenstelsel, indien nodig het managen van incidenten en , de algemene communicatie over Elektronische Toegangsdiensten.
Operationeel beheer. Dit omvat het voorbereiden van wijzigingen op het afsprakenstelsel, het in stand houden van de technische voorzieningen van de beheerorganisatie voor dagelijks gebruik van het netwerk en voor testen en conformiteitstoetsen.
Daarnaast is er een Toezichthouder op het afsprakenstelsel. De Toezichthouder beslist over Toetredingen tot het Stelsel en bewaakt het publieke belang van het Stelsel. Om de rollen van Eigenaar en Toezichthouder zo veel als mogelijk te scheiden, geeft de Rijksinspectie Digitale Infrastructuur onafhankelijk advies over toetredingen en te ondernemen acties in het kader van handhaving en optreden bij incidenten.

Op basis van bovenstaande ordening zijn voor de besturing van Elektronische Toegangsdiensten de in de onderliggende pagina's beschreven organen met bijbehorende verantwoordelijkheden ingericht.
Afvaardiging
De afgevaardigden van de deelnemers, dienstverleners en gebruikers die zitting hebben in het Strategisch Beraad, het Tactisch Beraad of het Operationeel Beraad zijn verantwoordelijk voor een inbreng in de gremia die door hun achterban wordt gedragen. De afgevaardigden leggen de wijze waarop de achterban hun zienswijze naar voren kunnen brengen en vertegenwoordigd willen zien vast in een procedure die voor de achterban duidelijk en toegankelijk is.